Seiichi Riches

Snow White


Episode 1

-

The Strange Dwarves


Experimenting with Twine to create a narrative hypertext adaption of Snow White using the Harlowe story format

This project was for me to experiment with storytelling and narrative techniques with application to the medium of games. This is a showcase of my writing skills and use of Harlowe (Hybrid programming language of HTML, JavaScript and CSS) to implement gameplay mechanics via hypertextual inputs.



Make sure to click to zoom on the images to find out more!

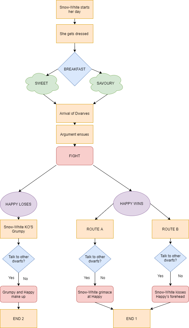
Event Flow Chart that breaks down the narrative of the episode


Display of the Twine events and how each hypertext element feeds into one another.

You Lose – Grumpy KO’s Happy

You Win – Happy KO’s Grumpy

You can play it and read the design documentation here. (Download File)